11月7日上午,由世界互联网大会、浙江省人民政府共同主办的2023年世界互联网大会“互联网之光”博览会在浙江乌镇开幕。11月8日下午,由浙江省数字基础设施产业技术联盟组织和主持的数字基础设施新产品新技术专题发布活动在互联网之光博览中心成功举办。浙江省经信厅云计算处负责人庞为兴出席活动并致辞。聚焦数字基础设施,涉及算力、人工智能、元宇宙、数字政府、数字基建等众多细分领域,共有13个项目首次亮相展示了数字基础设施领域最新成果。联盟成员单位、数字基础设施产业链相关企事业单位、高校、研究机构等80余人参加本次专题发布会并参观了“互联网之光”博览会。
左右滑动,查看更多 △活动现场图
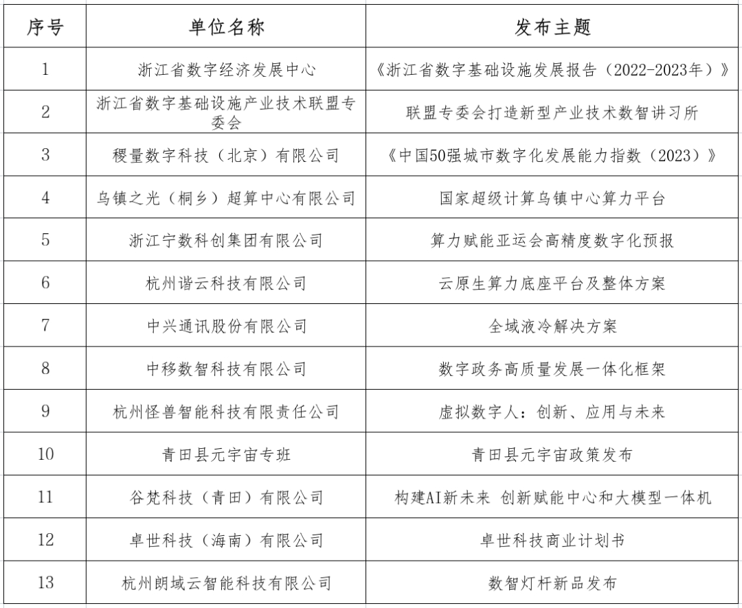
数字基础设施13个新产品新技术发布项目














